Digital Twin & Sova Ecosystem
(
)
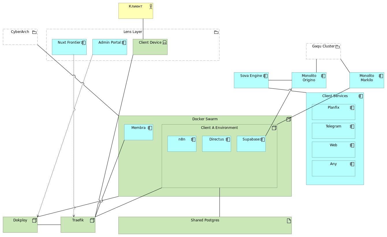
Sovereign architecture visualization: Stroma (Infra), Cortex (Logic), Soma (Instance), Lens (Interface).
Lens Layer
Nuxt Frontier
Admin Portal
Client Device
Sova Engine
Monolito Origino
Monolito Markilo
Gaqu Cluster
Docker Swarm
Membra
Client A Environment
n8n
Directus
Supabase
Dokploy
Traefik
Shared Postgres
Client Services
Planfix
Telegram
Web
Any
Клиент
CyberArch
Nuxt Frontier
Traefik
Admin Portal
Dokploy
Client Device
Traefik
Sova Engine
Monolito Origino
Sova Engine
Client Services
Monolito Origino
Supabase
Monolito Markilo
Client A Environment
Monolito Markilo
Gaqu Cluster
Gaqu Cluster
Monolito Origino
Client A Environment
Shared Postgres
Dokploy
Traefik
Dokploy
Docker Swarm
Traefik
Client A Environment
Traefik
Membra
Клиент
Client Device
CyberArch
Docker Swarm